中文
English
中文
English
导航
认识外院
学院简介
组织机构
学院领导
联系我们
新闻公告
学院新闻
通知公告
师资队伍
历史名家
教师名录
兼职教授
人才招聘
本科教学
专业介绍
荣誉计划
微辅专业
语言强化
硕博培养
硕博招生
博导介绍
学术科研
学术机构
科研通告
学术杂志
国际交流
合作项目
教师出访
学生出访
学工动态
党建生活
团学活动
常用下载
创新基地
党群工作
党建活动
工会动态
校友风采
师生服务
教师服务
学生服务
空间预约
通知公告
首页
新闻公告
通知公告
新闻公告
学院新闻
通知公告
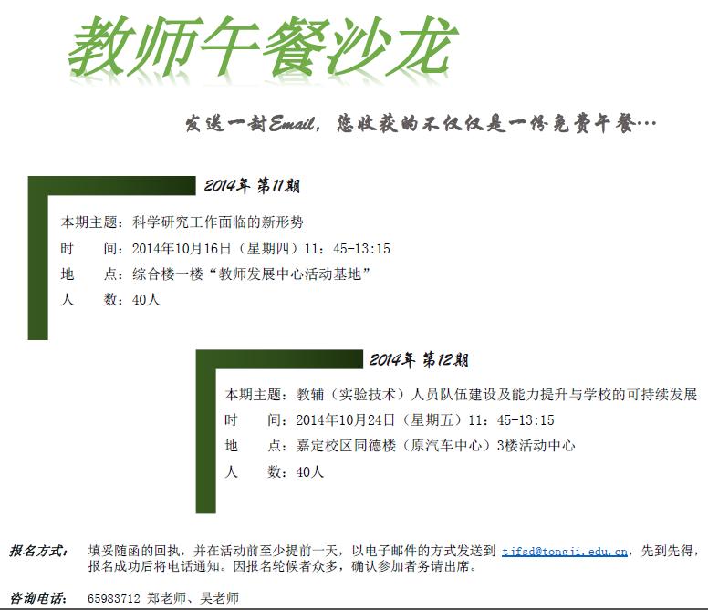
【转教师发展中心】教师午餐沙龙
时间:2014-10-13
浏览:
362
设置
A+
A-
夜晚模式
返回
原图
/